
登录新浪财经APP 搜索【信披】查看更多考评等级
今日看点
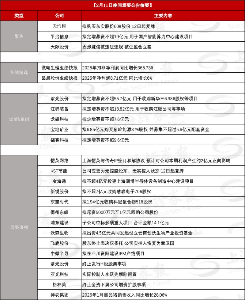
▼聚焦一:天汽模(002510):拟购买东实股份60%股份 12日起复牌
公司拟通过发行股份及支付现金的方式购买东实汽车科技集团股份有限公司(以下简称“东实股份”)60%股份,同时公司拟向建发梵宇发行股份募集配套资金。截至目前,本次交易的审计及评估工作尚未完成,标的资产估值及定价尚未确定。本次交易预计构成重大资产重组。本次交易完成后,公司将获得东实股份控制权并纳入合并范围。公司表示,本次交易系公司现有业务的扩张和补充,有助于公司进一步完善产品链,丰富客户结构,扩大区域覆盖,提升核心竞争力。
公司股票将于2026年2月12日开市起复牌。
▼聚焦二:平治信息:拟定增募资不超10亿元用于国产智能算力中心建设项目
公司披露向特定对象发行股票预案。本次发行募集资金总额不超过10亿元,扣除发行费用后拟用于国产智能算力中心建设项目和补充流动资金。公司控股股东郭庆拟参与本次发行认购,拟认购金额不低于5000万元且不超过4亿元。
▼聚焦三:天际股份:因涉嫌信披违法违规被证监会立案
公司于2026年2月11日收到中国证监会下发的《立案告知书》,因公司涉嫌信息披露违法违规,根据相关法律法规,中国证监会决定对公司立案。
公司表示,目前公司各项生产经营活动均正常开展,上述事项不会对公司的正常生产经营活动产生重大影响。立案调查期间,公司将积极配合中国证监会的各项工作,严格按照相关规定及监管要求履行信息披露义务。
业绩精选
微电生理:披露业绩快报。公司2025年营业总收入46,453.20万元,同比增长12.43%;归属于母公司所有者的净利润5,115.17万元,同比下降1.76%;归属于母公司所有者的扣除非经常性损益的净利润2,365.80万元,同比增长365.73%;基本每股收益0.1087元。公司表示:2025年扣非归属于母公司所有者的净利润较上年同期增长365.73%,主要系报告期内公司营业收入增长以及降本增效带来的利润提升。
晶晨股份:披露业绩快报。公司2025年实现营业收入679,323.36万元,同比增长14.63%;归属于母公司所有者的净利润87,123.89万元,同比增长6%;基本每股收益2.08元。公司2025年全年芯片销量超1.74亿颗,同比增加超0.31亿颗。2025年度营业收入、归属于母公司所有者的净利润以及芯片销量均创历史新高。
定增&重组
紫光股份:披露向特定对象发行A股股票预案。本次发行募集资金总额不超过55.7亿元,扣除发行费用后的净额拟用于收购新华三6.98%股权、研发设备购置项目、偿还银行贷款。
江钨装备:公司拟向特定对象发行股票募集资金总额不超过188,195.26万元,扣除发行费用后将用于收购江硬公司100%股权、收购华茂公司100%股权及收购九冶公司100%股权。发行对象为包括公司控股股东江钨控股在内的特定投资者。
宝地矿业:公司拟向交易对方克州葱岭实业有限公司(简称“葱岭实业”)发行股份及支付现金购买其持有的新疆葱岭能源有限公司(简称“葱岭能源”)82%股权、向交易对方JAAN INVESTMENTSCO.LTD.支付现金购买其持有的葱岭能源5%股权;本次交易完成后,葱岭能源将成为公司全资子公司,交易价格总计68,512.50万元。公司拟向包括新疆地矿投资(集团)有限责任公司(简称“新矿集团”)在内的不超过35名符合条件的特定对象发行股份募集配套资金,募集配套资金总额不超过56,000.00万元,拟用于支付现金对价、标的公司项目建设、补充上市公司及标的公司流动资金、偿还债务等用途。
福赛科技:披露向特定对象发行A股股票预案。本次发行募集资金总额不超过9.6亿元,扣除发行费用后的募集资金净额将用于芜湖汽车内饰件智造基地建设项目、泰国生产基地建设项目、核心生产设备数字化迭代改造项目及补充流动资金。
龙磁科技:披露向特定对象发行A股股票预案。本次发行募集资金总额不超过7.6亿元,扣除发行费用后将用于越南龙磁二期工程、芯片电感智造项目、补充流动资金及偿还银行贷款。
国林科技:披露向特定对象发行A股股票预案。本次发行对象为公司控股股东、实际控制人丁香鹏,发行价格为13.56元/股,拟募集资金总额不超过2.24亿元,扣除发行费用后拟全部用于补充流动资金。
重要事项
*ST节能:近日,公司收到长江资管的书面通知,根据湖北省武汉市中级人民法院(2025)鄂01执恢112号之一《执行裁定书》,将被执行人神雾集团持有的9000万股“*ST节能”股票划扣到长江资管作为管理人的“长江证券超越理财乐享1天集合资产管理计划(以下简称”乐享1天资管计划“)”名下。截至目前,本次司法过户手续完成,“乐享1天资管计划”变为公司第一大股东。公司变更为无控股股东、无实际控制人的状态。
公司股票自2026年2月12日上午开市起复牌。
飞鹿股份:2026年2月11日,公司与上海骁光智能技术有限公司(以下简称“骁光智能”)签署《解除协议》以终止向特定对象发行股票事项。同日,股东章卫国与骁光智能签署《终止协议》,双方一致同意终止于2025年8月25日签署的《表决权委托协议》。表决权委托终止后,骁光智能可支配表决权比例从18.71%下降至5.02%,公司控股股东由骁光智能恢复为章卫国,公司实际控制人由杨奕骁恢复为章卫国。
亚光科技:公司曾于2025年7月4日披露,公司实际控制人、时任董事长李跃先被滑县监察委员会实施留置措施。2026年2月11日,公司从李跃先家属处获悉,滑县监察委员会已解除对李跃先的留置措施。
恺英网络:经上海一中院从中沟通和斡旋,公司全资子公司上海恺英于2026年2月10日与传奇IP签订《和解协议》。公司表示,本次签署和解协议,有助于解除因诉讼导致的资产冻结,改善公司资产流动性;有利于化解因与传奇IP长期诉讼所带来的不确定性,有助于公司聚焦主营业务的发展,有益于维护公司及投资者的利益;预计对公司本期利润产生约2亿元正向影响。
紫光股份:根据公司战略发展规划等情况,本着维护股东利益、对股东负责的原则,经公司审慎分析和论证,公司决定终止筹划发行H股股票并在香港联交所主板上市。公司表示,本次终止发行H股股票事项不会对公司的经营活动造成重大影响。
沃森生物:公司董事会会议审议通过议案,同意公司与国投创益产业基金管理有限公司、玉溪国有资本运营有限公司及中央企业乡村产业投资基金股份有限公司共同发起设立云南创沃生物产业投资基金,并签署《云南创沃生物产业投资基金合伙企业(有限合伙)合伙协议》,基金目标规模为10亿元,其中,公司以自有资金出资4.5亿元,为有限合伙人。根据协议约定,云南创沃生物产业投资基金核心投资方向聚焦合成生物学、生物制造及生物技术相关产业。
格林美:公司于2026年2月11日召开董事会会议,审议通过《关于终止全资下属公司增资扩股实施股权改组暨关联交易的议案》,同意终止公司全资下属公司PT INDONESIA QINGMEI ENERGY MATERIALS增资扩股暨关联交易事项。本次交易终止后,目标公司仍为公司全资下属公司,不会形成公司的对外财务资助。
浦东建设:近日,公司的子公司上海市浦东新区建设(集团)有限公司、上海浦东路桥(集团)有限公司、上海南汇建工建设(集团)有限公司和上海浦东建筑设计研究院有限公司中标多项重大项目,中标金额总计为141,045.04万元。
衢州东峰:公司拟使用自有资金以不超过6.48元/股回购公司股份,回购股份金额为不低于5,000万元(含)且不超过10,000万元(含)。公司表示:本次回购的股份将全部用于实施员工持股计划或股权激励。
百龙创园:公司基于发展战略规划及经营发展需要,以自有资金1000万元,在南京投资设立全资子公司百龙创园(南京)生物科技有限公司(以下简称“南京百龙”),公司直接持有南京百龙100%的股份。公司表示:本次设立全资子公司是基于公司未来发展的需要,有利于发挥自身品牌、技术开发和市场营销优势,能够进一步提升研发能力,优化产品结构,增强市场尤其是海外市场开拓能力,提升公司综合竞争力,符合公司的长远发展规划及全体股东的利益。
神农集团:2026年1月份,公司销售商品猪29.53万头,同比变动53.24%(其中:向集团内部屠宰企业销售商品猪4.92万头)。商品猪销售收入4.61亿元,同比变动28.06%。商品猪销售均价12.03元/公斤,环比变动8.57%。
首旅酒店:公司间接全资控股子公司如家酒店连锁(中国)有限公司(简称“如家(中国)”)拟投资新建酒店物业(含装修及配套工程)项目。总投资估算28,051万元,资金来源为如家(中国)自有资金,酒店规划建筑总面积约2.6万平方米。
宏盛华源:在南方电网公司2025年主网线路材料第二批框架招标项目活动中,公司下属子公司预中标产品为500kV变电站钢结构、35kV-220kV变电站钢结构、500kV交流角钢塔、35kV-220kV交流角钢塔、500kV交流钢管塔、35kV-220kV交流钢管塔、35kV-220kV钢管杆。上述相关项目预中标金额约6.21亿元,约占公司2024年经审计的营业收入的6.12%。
金海通:基于公司的发展战略及业务布局,公司拟在上海市青浦区华新镇投资建设“上海澜博半导体设备制造中心建设项目”,项目总投资不超过4亿元,拟建设不超过5.5万平方米的集生产、研发与综合办公为一体的生产运营中心,其中包含生产车间、综合办公楼及配套建筑,并购买先进的生产、研发设备,最终建立公司半导体设备生产运营中心,提高公司产品测试分选机制造及公司运营能力的同时进一步增强公司在长三角区域的综合服务能力。
东望时代:公司拟以现金方式购买浙江科冠聚合物有限公司(简称“科冠聚合物”)51%股权。本次交易对方为野风集团有限公司、东阳市源泰实业投资合伙企业(有限合伙)、浙江野风创业投资有限公司及东阳市野风控股有限公司,交易对价金额为19,380.00万元。本次交易完成后,科冠聚合物将成为公司控股子公司并纳入合并报表范围。科冠聚合物所处的新材料领域具备较高的技术壁垒和先发优势,本次收购有助于公司快速切入新材料赛道,为公司带来新的利润增长点。
新锐股份:公司于2月11日与新乡市慧联电子科技股份有限公司(简称“慧联电子”)及慧联电子主要股东深圳九日旭投资管理有限公司、徐梅花、李凌祥签署《框架性协议》,公司拟使用不超过7亿元向慧联电子主要股东收购其持有的慧联电子70%股权,取得其控制权,资金来源为自有资金及并购贷款,同时,为解决与慧联电子的同业竞争问题及发展海外市场,公司拟使用不超过2,800万元收购徐梅花配偶张喆所持有的WINWINHITECH(THAILAND)CO.,LTD.70%股权,取得其控制权,资金来源为自有资金,与前述交易构成一揽子交易。此次交易不构成关联交易亦不构成重大资产重组。慧联电子是一家从事PCB刀具、切削工具、精密零件业务的公司,是PCB刀具细分领域国家级专精特新“小巨人”、河南省制造业单项冠军企业,在PCB刀具领域具有较强的市场竞争力与行业影响力。
中微半导:公司拟对公司IPO募投项目结项,并将节余募集资金12,083.43万元用于永久补充流动资金,将节余募集资金10,000万元用于新募投项目--“IPM产线项目”。为保障新募投项目顺利实施,公司拟在四川省资阳市设立全资子公司中微资芯科技(四川)有限公司(简称“中微资芯”),并向中微资芯实缴注册资本10,000万元以实施“IPM产线项目”。
停复牌
复牌:*ST节能(000820)、天汽模(002510)、*ST金灵(维权)(300091)。
停牌:暂无。
海量资讯、精准解读,尽在新浪财经APP
凯丰优配提示:文章来自网络,不代表本站观点。