
(来源:招商证券策略研究)
过去一个月市场在美联储降息预期降温、AI泡沫担忧、涨价行情持续演绎等多重因素影响下震荡下行,周期板块及防御行业表现较好,TMT、机械等行业跌幅居前。展望12月份,行业配置重点关注“库存低位企稳+产能结构优化+景气持续改善”的领域。结合中观景气、盈利能力、筹码分布、估值、交易、周期阶段和赛道价值等多个维度,本期推荐关注非银、电力设备(电池、逆变器、风电设备)、国防军工、煤炭、基础化工、钢铁等。
核心观点 ]article_adlist-->【本期关注】产能出清与景气改善的线索
⚑ 市场表现复盘:过去一个月市场总体较大幅度下跌。10月下旬至11月初,政策和三季报业绩落地,反内卷背景下涨价行情持续演绎,电力设备、有色金属等热门板块持续上行。11月中上旬,北美电力基建发酵明显,10月CPI、PPI数据大幅回暖,VC、六氟等关键材料价格持续快速上涨,化工、有色、电新等周期板块以及商贸零售、纺织服饰等消费行业领涨。10月中下旬,美联储降息预期降温,流动性收紧引发恐慌,行业普遍回调,银行、军工、食饮等跌幅较小,此前涨幅较高的行业跌幅居前。行业方面,跌多涨少,周期板块及防御行业表现较好,TMT、机械等行业跌幅居前。
⚑ 1-10月经济数据指引:在较高基数、反内卷、地方投资降速等因素影响下,经济数据呈现持续放缓走势。结构上的变化主要有以下几点:1)生产端增速放缓,价格底部持续修复;2)投资端同比负值扩大;3)10月社零同比增幅收窄;4)出口增幅收窄,高基数是拖累。后续有待国内财政和货币政策的发力,一方面延续对高端制造业的支持;另一方面通过收入提振与消费场景拓展激活内需,实现“生产强韧”向“供需平衡”的转变,同时反内卷有望从供给端对顺周期板块带来中长期催化。
⚑ 展望12月,行业配置重点关注“库存低位企稳+产能结构优化+景气持续改善”的领域:
▶ 库存周期的角度,三季度上市公司收入端同比增幅扩大,库存同比降幅收窄,初见主动补库。TMT和部分资源品进入主动补库,顺周期领域库存去化至较低水平,补库动能逐步累计;
▶ 产能端,经历过去两年的产能去化,部分行业产能利用率开始提升,随着需求端的改善,信息技术、中游制造、消费服务领域有望进入新一轮资本开支上行周期;
▶ 景气方面,三季度A股盈利超预期改善,消费服务、资源品、中游制造合同负债同比增幅略有扩大,有望带来业绩的持续修复。
⚑前期表现、交易集中度和月度效应。1)过去两个月整体跑输万得全A指数主要集中在:科技领域的消费电子、半导体、通信设备、计算机设备,以及中高端制造业领域的乘用车、自动化设备、工程机械、汽车零部件、航空装备等。资源品和部分消费服务领域如钢铁、煤炭、食品加工、饮料乳品、家电、家居等板块跑赢万得全A。2)近期市场成交情况分化明显,从不同行业换手率历史分位数和成交额占比来看,电池、燃气、能源金属、电网设备、农化、纺服等相对拥挤,而生物制品、酒店餐饮、养殖业、物流、家电等领域交易占比相对较低。3)每年12月,相对较高概率出现超额收益的行业主要集中在家电、食饮、通信、商贸零售、石化、银行等。
⚑ 结合中观景气、盈利能力、筹码分布、估值、交易、周期阶段和赛道价值等多个维度,本期推荐关注:部分顺周期领域如煤炭、基础化工、钢铁;中高端制造业如国防军工、电力设备以及业绩景气持续改善的非银等。
风险提示:产业扶持度不及预期,宏观经济波动。
【本期细分领域推荐】
⚑【非银】头部券商加速整合,保险开门红可期,行业估值性价比较高。1)中金公司筹划换股吸收合并东兴证券、信达证券,头部券商加速整合。2)25年前三季度上市券商业绩显著改善,融资融券余额上行,四季度盈利有望较高增长,当前估值仍低于业绩增速,具备修复空间,行业仍存结构性机会。3)上市险企今年以来表现略超预期,资产端受益于股市交投活跃、投资收益稳定上行,近期保险开门红陆续开启,行业盈利有望持续较高增长。4)监管下发《加强非车险业务监管有关工作指引》,预定附加费用率、平均手续费用率大幅下降,头部险企盈利能力及市占率有望提升。
⚑ 【电力设备(电池、逆变器、风电设备)】行业供需格局改善,新能源和光伏产业链价格持续回升,此外受益于政策支持叠加固态电池产业化提速。1)行业供需格局持续改善,蓄电池及其他电池、风力发电等细分行业供给加速出清,光伏加工设备、硅料硅片、逆变器等行业库存低位,毛利率回暖,盈利有望迎来拐点。2)反内卷政策持续推进,下游储能等需求持续放量,产业链价格普遍回暖,六氟磷酸锂价格月环比上行106%,DMC、碳酸锂价格月环比上行超20%。3)固态电池产业化提速,全固态金属锂电池攻克“卡脖子”难关,中试线不断落地。4)海外电网升级需求支撑业绩弹性,政策端新型电力系统建设与AI数据中心电力需求共振。
⚑ 【国防军工】十五五”规划与建军百年目标形成双重催化,国际地缘局势紧张推动全球军费开支与军贸需求上升。1)从三季报财务指标来看,航空装备、航天装备行业供给持续出清、库存低位下滑、毛利率下行,有望迎来盈利拐点;2)“十五五”时期国防和军队现代化建设明确提出“高效益、低成本、可持续”发展路径,重点推进新域新质作战力量规模化发展,加快国防科技创新与先进技术转化;3)中国企业近期参与迪拜航展,C919亮相,军贸或迎来催化;全球地缘局势紧张及多国军费开支增长背景下,我国装备凭借成熟的产业链协同、高性价比优势与实战验证的可靠性,在国际军贸市场中的竞争力持续增强,军贸突破空间较大。
⚑ 【煤炭】供给端安监趋严产能受限,冬季供暖支撑电煤需求,供需紧平衡下煤价稳中偏强带动企业盈利改善。1)行业供给明显出清,焦炭25Q3资本开支增速、在建工程增速处于历史低位,焦煤、动力煤供给持续出清、25Q3库存低位下滑、毛利率持续下行,有望迎来困境反转。2)近期安监核查趋严持续压制产能释放,同时煤炭进口同比下滑,供给端内外同步收缩。3)受强冷空气影响北方多地提前开启供暖,火电的调峰保供作用为电煤需求提供稳定基础,港口库存边际下行。4)预计随着冬季供暖持续深入,电煤消耗量逐步增加,在供需紧平衡下,煤价有望保持稳中偏强态势,带动企业盈利预期持续改善。
⚑【基础化工】供给持续出清,需求结构性改善,盈利有望筑底改善。1)反内卷背景下,行业供给持续出清,25Q3在建工程同比降幅扩大,资本开支延续负增,库存增速持续下滑且处于历史低位;2)需求受益于新能源等新兴领域需求旺盛,呈现结构性改善;3)细分领域中,农药行业“正风治卷”遏制内卷,草甘膦、草铵膦价格反弹,出口旺季来临,库存去化显著,行业盈利有望修复;制冷剂持续高景气,持续受益于配额政策,供给端偏紧,需求端稳健增长,价格持续上行;磷化工供给因环保政策限产,下游受益于新能源需求旺盛,价格中枢有望上行。
⚑【钢铁】政策引导下供给端持续收缩,高端制造业用钢需求或带来结构性机会。1)在产能调控政策约束以及行业自律下,钢材生产节奏放缓,供需矛盾持续改善,25Q3行业资本开支和在建工程增速持续放缓,库存同比延续负增。随着气温下降,北方采暖季环保限产政策预计落地,供给端或将迎来进一步收缩。2)高端制造业用钢需求或成为结构性亮点,新能源汽车、人形机器人等新兴产业对高性能特钢等材料提出了更高要求,为具备技术优势的企业打开了增长空间。3)在行业“稳增长”政策推动下基建与制造业钢材消费有望改善,行业格局或将迎来优化。
【八个维度梳理】
⚑ 【细分领域景气梳理和展望】
⚑【中观景气】上游资源品:反内卷政策持续推进,多数资源品价格反弹,关注供需格局改善的煤炭、工业金属、小金属、磷化工等。中游制造:延续分化,新能源产业链和高端装备制造等保持较高景气,部分传统制造领域需求仍弱,关注景气边际改善或持续高增的军工电子、风电、电池、电网设备等。消费/医药:大众消费品普遍回暖,地产链消费需求下行,关注供需格局改善的食品加工、乳品饮料、调味发酵品、美容护理、酒店餐饮、医疗器械等。金融地产:地产销售持续低迷,险企资负共振,开门红可期。信息科技:延续高景气态势,AI算力需求旺盛,聚焦存储器、通信设备、传媒等景气方向。
⚑ 【盈利能力】在 "反内卷" 等政策的推动下,多数行业供需格局持续优化,价格改善推动整体A股三季报收入和盈利端均改善。大类行业中资源品、信息科技、金融地产盈利改善,信息技术盈利增速领先;25Q3单季度增速:信息科技>金融地产>资源品>公用事业>中游制造>医疗保健>消费服务。上游资源品盈利增速转正,ROE边际上行;中游制造业单季度盈利同比增幅收窄,军工、光伏设备、电池、商用车等盈利改善。消费服务盈利单季度增速降幅扩大,ROE持续下降,小家电、黑色家电、化妆品、个护用品等少数行业盈利改善;医药板块单季度盈利增速转负;TMT盈利增速领先,电子、传媒增速较高;公用事业单季度盈利同比由负转正;金融地产单季度利润增幅扩大,非银增幅扩大,地产跌幅扩大。
⚑ 【盈利预期】最近一个月分析师对于部分行业的一致盈利预期有所上调,其中能源金属、航空机场、保险、证券、煤炭、小金属、电池、工业金属、饮料乳品等行业盈利预期上调幅度超过2个百分点,其次航运港口、装修装饰、通信设备、银行、计算机设备、食品加工等行业盈利预期有不同程度上调。
⚑ 【筹码分布】公募基金三季度主要加仓了通信设备、半导体、电池、消费电子、商贸零售、工业金属等;三季度陆股通加仓电池、半导体、消费电子、通信设备、光伏设备、工业金属、汽车零部件等;本月融资资金加仓了电池、光伏设备、电网设备、化学制品、军工电子、农化制品、通信设备等。
⚑ 【估值水平】过去一个月估值分位数提升幅度较大的行业集中在养殖业、白酒、商贸零售、航运港口等。
⚑ 【交易分析】本期换手率分位数处于中等偏上位置并且处于上行趋势中的行业,主要有军工电子、传媒、化学纤维、装修建材、商贸零售、软件开发等。本期交易集中度较高并且处于上行趋势中的行业,主要有能源金属、化学原料、电池、农化制品、军工电子、通信服务。
⚑ 【周期阶段】在中美贸易谈判、三季报、四中全会召开结束后,市场进入到一段时间的业绩、事件、政策的真空期,市场缺少决定方向的催化剂,因此市场会进入到一段时间的震荡阶段以等待年底的新的变化。后续关注政策的力度与基本面修复的效果,中长期科技创新仍然是增长的主线,短期关注景气改善、供需格局优化以及PPI触底回升的催化。
⚑ 【赛道价值】11月重点关注五大具备边际改善的赛道:AI应用、AI硬件、电力设备、有色金属、创新药。
风险提示:产业扶持度不及预期,宏观经济波动。





01
本期关注:产能出清与景气改善的线索
1、过去一个月市场表现及原因
过去一个月(2025/10/27-2025/11/21),市场总体较大幅度下跌,万得全A、沪深300以及上证指数分别录得-4.59%、-4.44%、-2.92%的涨跌幅;市场轮动较快,其中石油石化、农林牧渔、银行、纺织服饰等涨幅领先;基础化工、食品饮料、钢铁板块有小幅度上涨,但总体上涨幅度均较低;电子板块回调显著,指数跌幅近12%,通信、汽车、机械设备、计算机、美容护理、建筑装饰等板块均大幅度回调,具体行情可以分为三段:
10月下旬至11月初,市场延续涨势,电力设备、有色金属等热门板块持续上行,日均成交额超2万亿。国内层面,10月29日,“十五五”规划建议提出打造新兴支柱产业,加快新能源、新材料等战略性新兴产业集群发展,并系统布局全固态电池研发工作,同时阳光电源等新能源龙头业绩超预期,电力设备行业涨幅居前。美联储降息落地,反内卷背景下涨价行情持续演绎,六氟磷酸锂、铜铝等多数金属价格较快上涨,同时三季度业绩表现占优,有色、电力设备反复活跃。
11月中上旬,化工、有色、电新等周期板块以及商贸零售、纺织服饰等消费行业领涨。国际层面,北美电力基建发酵明显,存在明显主线,且逐步扩散至上游的锂电厂商。国内层面,10月CPI、PPI数据大幅回暖,财政部发布2025年上半年中国财政政策执行情况报告,将继续实施好提振消费专项行动,市场内需复苏预期增强,同时资金从科技方向流出,推动大消费板块领涨。涨价行情持续,VC、六氟等关键材料价格持续快速上涨,现货黄金价格重回4200,有色、新能源持续强势。

11月中下旬,市场持续下跌,多数行业大幅度回调,银行、军工、食饮等跌幅较小,此前涨幅较高的电新、电子、化工、有色等跌幅居前,日均成交额明显放缓。国际层面,联储12月降息概率及会议纪要显示官员分歧,很多官员认为12月降息可能并不合适,流动性收紧引发恐慌,日本首相高市早苗再次发表涉台言论,引发市场对地缘风险的担忧,国内避险情绪抬升。国内层面,10月社零增速继续放缓至2.0%,上证指数4000点面临技术压力,四季度资金考核压力抬头,部分资金为避险获利了结,市场波动性增加。
从整个区间看具体行业,近1个月内,申万一级行业跌多涨少,周期板块以及防御行业整体表现较好,石油石化、化工、钢铁、农林牧渔、纺织服饰、食品饮料等行业上涨,通信、电子、计算机、机械等行业跌幅居前。1)10月CPI、PPI数据明显回暖,金属、钢铁、煤炭、新能源材料轮番上涨,涨价行情持续演绎。2)海外主要经济体降息预期降温,叠加AI泡沫担忧,美国科技股较大下跌,带动A股科技板块回调。3)地产、投资等数据持续下行,服务消费政策和复苏预期升温,市场风格发生切换。4)上证指数4000点面临技术压力,部分资金为避险获利了结。


2、 10月经济数据指引
10月份在较高基数、反内卷、地方投资降速等因素影响下,经济数据呈现持续放缓走势。结构上的变化主要有以下几点:1)生产端增速放缓,价格底部持续修复,中高端制造业和部分资源品增速领先;消费品制造业生产端低位持续放缓;价格端底部弱修复;主要产品产量增速普遍放缓,出口需求走弱、地产开工施工持续低迷、反内卷等是主要影响;2)投资端同比负值扩大,基建、制造业投资增速继续放缓,高新技术制造业投资明显高于整体,汽车、运输设备等保持两位数投资增速;房地产投资降幅扩大,新开工、施工、竣工投资同比降幅均扩大;3)10月社零同比增幅收窄,“两新”拉动作用减弱,商品及服务消费有所修复;地产链消费放缓明显;4)出口增幅收窄,高基数是拖累,对美出口持续大幅下滑,集成电路、汽车等保持出口优势。
综合来看,10月在较高基数、反内卷、地方投资降速等因素影响下,经济数据延续放缓趋势,生产、投资、社零、出口增速均有所减速,价格端低位持续修复。后续有待国内财政和货币政策的发力,一方面延续对高端制造业的支持;另一方面通过收入提振与消费场景拓展激活内需,实现“生产强韧”向“供需平衡”的转变,同时反内卷有望从供给端对顺周期板块带来中长期催化。
具体看:
▶ 生产端增速放缓,价格端底部持续修复
10月规模以上工业增加值当月同比增长4.9%(前值6.5%),1-10月累计增速6.1%(前值6.2%)。其中:
1)中高端制造业和部分资源品保持领先增速,但多数增速放缓,其中汽车制造业(16.8%)、运输设备(15.2%)增速领先且增幅扩大,专用设备、通用设备、TMT、电气机械等增速较高但较前值有所收窄,石油天然气开采、化学原料制造业、黑色金属冶炼、有色金属冶炼等增速明显放缓;
2)消费品制造业生产端低位持续放缓,其中,农副食品加工(2.5%)、食品制造业(2.1%)、纺织业(0.2%)、造纸(1.2%)等增幅收窄,酒饮料增速转负、纺织服装、家具等负值持续扩大。
3)生产端呈改善趋势的领域主要有:煤炭开采、有色金属采选、黑色金属采选、文娱、汽车制造、运输设备、电力燃气等。
价格端底部持续修复。10月全部工业品PPI当月同比降幅收窄至-2.1%,三季度以来降幅持续收窄,生产资料价格维持-2.4%,生活资料价格降幅收窄至-1.4%。细分领域价格的修复主要集中在上游原材料和中游制造业,如煤炭开采、石油天然气开采、黑色金属开采、有色金属开采以及有色金属冶炼等同比增速均有所改善;中游汽车制造业、运输设备、电气机械以及TMT制造业等降幅均收窄;消费制造业价格较为分化,食品制造业、纺织业、造纸、文娱等价格略有改善,酒饮料、纺织服装、家具、医药等价格持续走弱。

主要产品产量增速普遍放缓,一方面受出口需求放缓的拖累,汽车、工业机器人、智能手机、电子计算机等出口导向行业产量增速放缓;另一方面,地产开工施工等增速持续低迷,导致水泥专用设备、粗钢、水泥等地产链相关领域降幅持续扩大;此外受反内卷的持续推进,新能源汽车、发电设备、太阳能、太阳能电池、风电等生产增速放缓。

▶ 投资端:基建、制造业投资增速继续放缓,托底力量待强化
1-10月固定资产投资完成额同比降幅扩大至-1.7%(前值-0.5%),制造业、基建等投资增速均有所放缓,地产投资降幅扩大。制造业方面,10月投资同比2.7%(前值4.0%),自3月份以来,设备工器具购置累计同比持续收窄至13.0%,反映“两重两新”的驱动作用边际放缓。仅采矿业、石油天然气开采、烟草、石油煤炭加工、电气机械等投资增速边际改善;同时高新技术制造业投资明显高于整体,汽车、运输设备等保持两位数投资增速。
广义基础设施投资同比增幅收窄至1.51%(前值3.34%),基建投资的托底作用明显减弱。房地产开发投资降幅继续扩大至-14.9%(前值-14.0%),新开工、施工、竣工投资同比降幅均扩大;国内贷款同比降幅扩大至-1.8%,自筹资金同比降幅扩大至-10.0%。

▶ 消费方面,10月社零同比增幅收窄,地产链消费放缓明显
1-10月社会消费品零售总额累计同比增幅收窄,单月同比增幅继续收窄。1-10月份社会消费品零售总额412168.5亿元,同比增幅收窄0.2个百分点至4.3%,其中除汽车以外消费品零售额372160亿元,增长4.9%(前值4.9%);单10月份同比增长2.9%(前值3.0%),其中除汽车以外的消费品零售同比增长4.0%(前值3.2%)。
结构上,“两新”拉动作用减弱,商品及服务消费有所修复。具体来看:1)国庆中秋双节催生出行、餐饮、旅游等消费热度提升,1-10月服务零售额同比增幅扩大至5.3%;受益于“双十一”大促提前开启,实物商品网上零售额占比持续提升,金银珠宝零售明显改善,化妆品、日用品、中西药品类均有不同程度修复;2)必选消费普遍改善,粮油食品、烟酒、服装鞋帽针纺织品单月同比增幅均扩大,饮料同比转正;3)新机周期启动叠加大促补贴,通讯器材同比增幅扩大;3)受制于地产消费持续低迷,国补退坡、需求透支,家电、家具、汽车等零售明显放缓。

▶ 高基数导致出口增速转负,集成电路、汽车等保持出口优势
10月以美元计价出口金额当月同比-1.1%(前值为8.3%),低于市场一致预期的2.95%;进口金额同比增幅收窄至1.0%(前值为7.4%)。一方面由于去年同期基数较高,另一方面,中美关税摩擦阶段性趋紧和中秋假期的错位带来出口增速的下滑。
出口国别地区方面,10月对主要出口目的地的出口同比增速多数放缓,其中对东盟(+11.0%)和欧盟(0.9%)等市场出口增速虽仍为正增长,但较上月有所放缓,而受关税政策持续影响,对美出口(-25.2%)继续维持大幅下滑,持续拖累我国出口增速。

出口结构来看,高附加值和科技含量较高的出口产品成为主要支撑,集成电路、汽车等产品出口增速均超25%,出口结构升级明显;手机出口大幅下降至-16.6%,自动数据处理设备出口同比降幅扩大至-10%,家电出口同比降幅扩大至-13.6%;劳动密集型产品出口增速明显下行。

3、12月行业配置关注:产能出清与景气改善的线索
展望12月,行业配置重点关注“库存低位企稳+产能结构优化+景气持续改善”的领域:1)库存周期的角度,三季度上市公司收入端同比增幅扩大,库存同比降幅收窄,初见主动补库。TMT和部分资源品进入主动补库,顺周期领域库存去化至较低水平,补库动能逐步累计。2)产能端,经历过去两年的产能去化,部分行业产能利用率开始提升,随着需求端的改善,信息技术、中游制造、消费服务领域有望进入新一轮资本开支上行周期。3)景气方面,三季度A股盈利超预期改善,消费服务、资源品、中游制造合同负债同比增幅略有扩大,有望带来业绩的持续修复。
综合考虑库存低位企稳+产能结构优化+景气趋势改善,重点推荐关注:部分顺周期领域如煤炭、基础化工、钢铁;中高端制造业如国防军工、电力设备以及业绩景气持续改善的非银等。
1)库存周期:低位回补,TMT、部分资源品进入主动补库,顺周期领域库存去化至低位
三季度上市公司收入端同比增幅扩大、库存同比降幅收窄,初见主动补库。
细分领域中主动补库的行业主要分布在TMT领域的消费电子、软件开发、传媒、光学光电子、通信服务,板块高盈利增速带来较高的产能扩张增速;中高端制造业行业中的汽车零部件、工程机械、光伏设备、电池、物流等,盈利逐步修复、产能扩张较为谨慎,库存延续回升态势;部分资源品领域的钢铁、装修建材、工业金属、石油石化等,产能增速处于中低水平,库存普遍低位有所回升;
顺周期领域普遍盈利有所修复,库存持续去化,处于库存去化较为充分的被动去库阶段,如煤炭、能源金属、小金属、农化制品、基础建设、纺织服饰等;以及部分库存处于较低水平且持续去化的航空装备、生物制品、医疗器械、美容护理等。



2)产能周期:拐点临近,中下游资本开支降幅收窄
2023Q3以来A股非金融上市公司在建工程同比增速趋势放缓,Q3同比增速转负至-0.1%,目前处于近十年24.3%分位。但资本开支增速在2024年底以及出现触底,2025年以来降幅逐季收窄,Q3同比降幅继续收窄至-2.4%,后续在建工程增速有望实现触底回升。
行业层面,多数行业自去年Q2以来资本开支增速持续维持在负区间低位,目前基本处于历史较低水平,仅科技(TMT)行业仍保持正资本开支增速。中游制造、消费服务、医疗保健等资本开支增速降幅较此前均有所收窄,资源品和金融地产领域资本开支增速仍处于降幅扩大趋势。随着需求端的改善,信息技术、中游制造、消费服务领域有望进入新一轮资本开支上行周期。

行业层面,多数行业自去年Q2以来资本开支增速持续维持在负区间低位,其中等行业当前资本开支增速处于30%分位数水平以下且持续下滑的行业主要有风电设备、电网设备、白酒、化学纤维、工业金属等,产能持续去化;资本开支增速处于低位,但降幅有所收窄的行业主要有家用电器、半导体、水泥、汽车零部件、纺织服饰、美容护理、软件开发、光伏设备、化学制药 、能源金属等,产能出清拐点初现。


3)行业景气与估值的边际变化
一方面,从三季报看,2025三季报表现分化,盈利增长较好的行业集中在:1)TMT(通信设备、半导体、消费电子、光学光电、游戏、软件开发);2)中高端制造(光伏设备、电池、地面兵装、航海装备、军工电子、摩托车、商用车);3)部分资源品(普钢、贵金属、工业金属、能源金属、小金属、农化制品、玻纤),以及农产品加工、保险、证券等。
综合净利润增速和毛利率来看,业绩呈改善趋势的行业主要集中在:
▶ 科技制造领域:半导体、通信服务、传媒等;
▶ 资源品:钢铁、石油石化、小金属、工业金属、化学制品等;
▶ 消费医药领域:美容护理、物流、商贸零售、饮料乳品、调味发酵品等。

另一方面,中观指标和景气指数显示,目前绝对景气较高的行业主要集中在消费电子、能源金属、航空装备、通用设备、汽车零部件等领域。
景气度边际改善的领域一方面主要包括电力、燃气、煤炭、化学制品等顺周期领域;另一方面包括航空机场、专用设备、航空装备、风电设备等中高端制造业

综合以上分析,我们筛选出库存低位企稳、产能结构优化、景气持续上行的重点行业如下。

4、前期表现、交易集中度和月度效应
前期表现:过去两个月整体跑输万得全A指数主要集中在:1)科技领域的消费电子、半导体、通信设备、计算机设备、光学光电子等;2)中高端制造业领域,乘用车、自动化设备、工程机械、汽车零部件、航空装备等。资源品和部分消费服务领域如钢铁、煤炭、食品加工、饮料乳品、家用电器、家居用品等板块跑赢万得全A。

交易集中度:近期市场成交情况分化明显,从不同行业换手率历史分位数和成交额占比来看,电池、燃气、能源金属、电网设备、农化制品、纺织服饰等相对拥挤,而生物制品、酒店餐饮、养殖业、物流、家用电器等领域交易占比相对较低。

日历效应:
由于每年例如业绩预告、两会、政治局会议、业绩考核等等具有季节性效应,每个月的行业有一定的季节性,也可以作为行业选择的参考。每年12月,相对较高概率出现超额收益的行业主要集中在家电、食品饮料、通信、商贸零售、石油石化、银行等。

展望12月,行业配置重点关注“库存低位企稳+产能结构优化+景气持续改善”的领域:
1)库存周期的角度,三季度上市公司收入端同比增幅扩大,库存同比降幅收窄,初见主动补库。TMT和部分资源品进入主动补库,顺周期领域库存去化至较低水平,补库动能逐步累计。
2)产能端,经历过去两年的产能去化,部分行业产能利用率开始提升,随着需求端的改善,信息技术、中游制造、消费服务领域有望进入新一轮资本开支上行周期。
3)景气方面,三季度A股盈利超预期改善,消费服务、资源品、中游制造合同负债同比增幅略有扩大,有望带来业绩的持续修复。
综合考虑库存低位企稳+产能结构优化+景气趋势改善,重点推荐关注:部分顺周期领域如煤炭、基础化工、钢铁;中高端制造业如国防军工、电力设备以及业绩景气持续改善的非银等。
02
行业比较热力图及细分领域推荐:非银、电力设备(电池、逆变器、风电设备)、国防军工、煤炭、基础化工、钢铁等
1、行业比较热力图

2、细分行业推荐
▶ 近期重点推荐关注的行业 ]article_adlist-->结合中 观景气、盈利能力、筹码分布、估值、交易、周期阶段和赛道价值等多个维度,本期推荐关注部分顺周期领域如煤炭、基础化工、钢铁;中高端制造业如国防军工、电力设备以及业绩景气持续改善的非银等。
非银:头部券商加速整合,保险开门红可期,行业估值性价比较高。1)中金公司、东兴证券、信达证券发布《关于筹划重大资产重组的停牌公告》,筹划由中金公司通过向其余两家券商全体A股换股股东发行A股股票,换股吸收合并东兴证券、信达证券,头部券商加速整合。2)25年前三季度上市券商业绩显著改善,融资融券余额上行,四季度盈利有望较高增长,当前估值仍低于业绩增速,具备修复空间,行业仍存结构性机会。3)上市险企今年以来表现略超预期,资产端受益于股市交投活跃、投资收益稳定上行,近期保险开门红陆续开启,行业盈利有望持续较高增长。4)监管下发《加强非车险业务监管有关工作指引》,预定附加费用率、平均手续费用率大幅下降,头部险企盈利能力及市占率有望提升。

电力设备(电池、逆变器、风电设备):行业供需格局改善,新能源和光伏产业链价格持续回升,此外受益于政策支持叠加固态电池产业化提速。1)行业供需格局持续改善,从三季报财务指标来看,新能源产业链中硅料硅片、蓄电池及其他电池、光伏加工设备、风力发电等细分行业供给加速出清,光伏加工设备、硅料硅片、逆变器等行业库存低位,毛利率回暖,盈利有望迎来拐点。2)反内卷政策持续推进,下游储能等需求持续放量,产业链价格普遍回暖,六氟磷酸锂价格月环比上行106%,DMC、碳酸锂价格月环比上行超20%,风机配件价格自8月初以来明显回暖。3)固态电池产业化提速,全固态金属锂电池攻克“卡脖子”难关,中试线不断落地。4)海外电网升级需求支撑业绩弹性,政策端新型电力系统建设与AI数据中心电力需求共振,行业需求有望长期景气。

国防军工:“十五五”规划与建军百年目标形成双重催化,国际地缘局势紧张推动全球军费开支与军贸需求上升。1)从三季报财务指标来看,航空装备、航天装备行业供给持续出清、库存低位下滑、毛利率下行,有望迎来盈利拐点;2)“十五五”时期国防和军队现代化建设明确提出“高效益、低成本、可持续”发展路径,重点推进新域新质作战力量规模化发展,加快国防科技创新与先进技术转化;3)中国企业近期参与迪拜航展,C919亮相,军贸或迎来催化;全球地缘局势紧张及多国军费开支增长背景下,我国装备凭借成熟的产业链协同、高性价比优势与实战验证的可靠性,在国际军贸市场中的竞争力持续增强,军贸突破空间较大。

煤炭:供给端安监趋严产能受限,冬季供暖支撑电煤需求,供需紧平衡下煤价稳中偏强带动企业盈利改善。1)行业供给明显出清,焦炭25Q3资本开支增速、在建工程增速处于历史低位,焦煤、动力煤供给持续出清、25Q3库存低位下滑、毛利率持续下行,有望迎来困境反转。2)近期安监核查趋严持续压制产能释放,同时煤炭进口同比下滑,供给端内外同步收缩。3)受强冷空气影响北方多地提前开启供暖,火电的调峰保供作用为电煤需求提供稳定基础,港口库存边际下行。4)预计随着冬季供暖持续深入,电煤消耗量逐步增加,在供需紧平衡下,煤价有望保持稳中偏强态势,带动企业盈利预期持续改善。

基础化工:供给持续出清,需求结构性改善,盈利有望筑底改善。1)反内卷背景下,行业供给持续出清,25Q3在建工程同比降幅扩大至-17.6%,资本开支延续负增为-8.3%,库存增速持续下滑且处于历史低位,细分领域中煤化工、聚氨酯供给充分出清,氯碱、氟化工库存去化加速、毛利率边际改善,纯碱、有机硅库存低位下滑、毛利率下行,有望迎来盈利拐点;2)需求受益于新能源等新兴领域需求旺盛,呈现结构性改善;3)细分领域中,农药行业“正风治卷”遏制内卷,草甘膦、草铵膦价格反弹,出口旺季来临,库存去化显著,行业盈利有望修复;制冷剂持续高景气,持续受益于配额政策,供给端偏紧,需求端稳健增长,价格持续上行;磷化工供给因环保政策限产,下游受益于新能源需求旺盛,价格中枢有望上行。

钢铁:政策引导下供给端持续收缩,高端制造业用钢需求或带来结构性机会。1)在产能调控政策约束以及行业自律下,钢材生产节奏放缓,供需矛盾持续改善,25Q3行业资本开支和在建工程增速持续放缓,库存同比延续负增。随着气温下降,北方采暖季环保限产政策预计落地,供给端或将迎来进一步收缩。2)高端制造业用钢需求或成为结构性亮点,新能源汽车、人形机器人等新兴产业对高性能特钢等材料提出了更高要求,为具备技术优势的企业打开了增长空间。3)在行业“稳增长”政策推动下基建与制造业钢材消费有望改善,行业格局或将迎来优化。

03
景气跟踪:细分领域景气梳理和展望
上游资源品:反内卷政策持续推进,关注供需格局改善的煤炭、工业金属、小金属、磷化工等
受益于反内卷政策持续推进,多数资源品价格反弹,南华工业品指数月环比小幅上行。近一个月钢铁供给端受产能调控政策与环保约束影响,生产节奏放缓。煤炭产能释放受限,需求端受气温下降提振,价格有望保持稳中偏强的运行态势。油价受地缘扰动推动,震荡上行,但OPEC+持续增产,叠加北半球旺季尾声,预期后续油价承压。需求偏弱,化工品价格分化;聚烯烃价格下行,PTA产业链景气度上行,涤纶长丝价格与价差走强,制冷剂持续高景气,磷化工供需改善。工业金属受美联储年内降息预期走弱拖累,但供需格局改善支撑价格多数改善;小金属受益于出口管制暂停实施,需求预期改善;能源金属伴随储能需求预期持续上调,价格趋势向上;金属钴受刚果金出口禁令影响,供给端紧张推动价格上行。推荐关注供需结构改善、价格边际上涨或持续走强的煤炭、钢铁、工业金属、小金属、磷化工等。


中游制造业:新能源需求旺盛,关注景气边际改善或持续高增的军工电子、风电、电池、电网设备等
中游制造板块内部延续分化,新能源产业链和高端装备制造等保持较高景气,部分传统制造领域需求仍弱。汽车领域,乘用车受2026年新能源车购置税政策调整预期影响,年末销量尚有支撑,具备AI+机器人、新势力供应链和海外扩张能力的龙头企业仍获市场关注。军工领域,内需受益于“十五五”规划对新质战斗力建设的明确支持,无人智能、空天通信等领域获重点发展,出口受益于全球地缘政治不确定性,中国军工电子产品凭借性价比优势拓展市场,军贸订单有增长趋势。传统制造领域,基础设施建设投资增速持续收窄,通用设备制造业出口同比由正转负,包装专用设备等传统专用设备需求偏弱,工程机械内销受财政资金节奏影响增速放缓。新能源和高端装备领域,工业机器人产量同比增幅收窄,光伏产业链在“反内卷”政策和行业自律推动下价格小幅下行,技术迭代加速,风电设备受政策端影响出口回暖,电池板块需求强劲、核心环节价格持续上涨,电网设备受益于全球能源转型需求和AI基建需求,出口表现亮眼。

10月份中国制造业PMI环比下降0.8个百分点至49.0%,主要受国庆假期前需求提前释放、工作日减少、国际环境复杂导致外需收缩,以及内需不足等因素影响。分项来看,生产指数环比跌幅最大;产成品库存指数环比仅小幅下跌;新订单、新出口订单指数、主要原材料购进价格指数、出厂价格指数环比均有明显下行。中观数据方面,新能源与光伏产业链价格多数上行,10月重卡销量同比增幅收窄,10月汽车产销三个月滚动同比增幅收窄。10月工业机器人产量、金属切削机床产量、金属成形机床产量当月同比增幅收窄,10月包装专用设备产量当月同比跌幅扩大。

消费/医药:大众消费品普遍回暖,关注供需格局改善的食品加工、乳品饮料、调味发酵品、美容护理、酒店餐饮、医疗器械等
10月社会消费品零售总额当月同比增幅收窄。地产链方面,受地产销售持续低迷、政策退坡拖累,叠加去年同期高基数影响,板块数据承压。大众消费品领域中,食品加工在渠道扩张与新品迭代下维持高景气;白酒价格普遍下移,库存加速去化;调味发酵品受益于餐饮复苏与成本下降景气度回升。可选消费方面,美容护理受益于“双十一”大促化妆品销售亮眼,酒店餐饮受益于双节期间线下消费提振,收入同比增长。医药行业中,集采政策持续优化倒逼企业创新;脑机接口获得政策支持,相关医疗器械有望加速应用与市场化。推荐关注供需格局改善的食品加工、乳品饮料、调味发酵品、美容护理、酒店餐饮、医疗器械等板块。


金融地产:地产销售持续低迷,险企资负共振,开门红可期
房地产方面,销售端、投资端仍处低位,30大中城市商品房成交面积同比下行,且处于历史低位,房企建设意愿依然低迷,全国二手房出售挂牌量下行,挂牌价指数下行,短期价格难以触底改善。政策宽松导向明确,关注降低购房成本等需求端政策发力节奏。银行方面,社融、M1、M2增速下行,资产端信贷需求偏弱;财政部访谈提及要“注重协调推进逆周期和跨周期调节”,后续短期内政策加码预期较弱。证券方面,市场交投活跃度下行,A股换手率整体下行,两融余额延续高位,近期中金发布公告计划合并东兴与信达,头部券商加速整合,行业估值仍低于业绩增速,具备修复空间。保险方面,上市险企今年以来表现略超预期,资产端受益于股市交投活跃、投资收益稳定上行;监管下发《加强非车险业务监管有关工作指引》,预定附加费用率、平均手续费用率大幅下降,头部险企盈利能力及市占率有望提升,多因素共振有望推动行业盈利高增长。


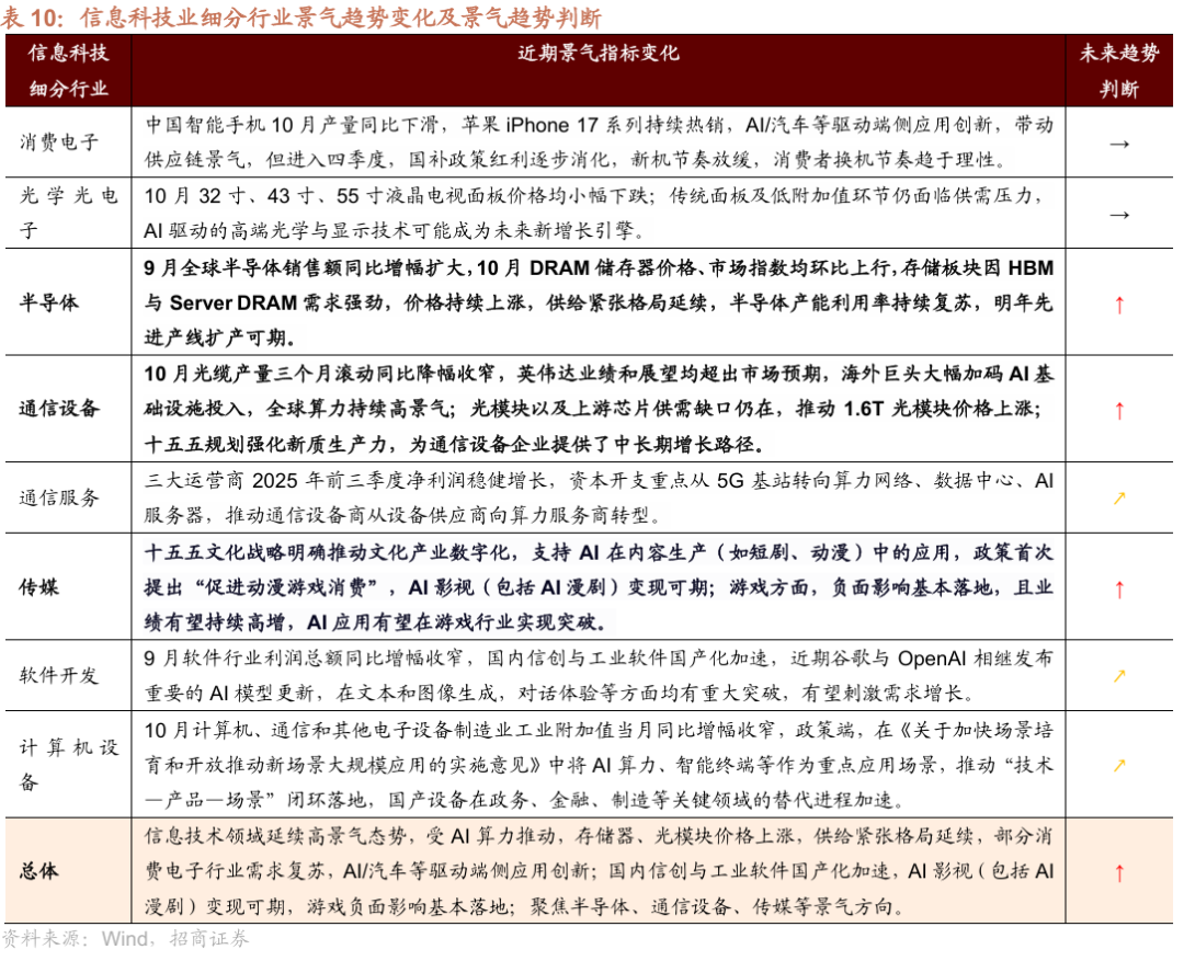
信息科技:AI算力需求旺盛,聚焦存储器、通信设备、传媒等景气方向
信息技术领域延续高景气态势,算力需求旺盛推动部分核心硬件价格上涨,半导体和软件国产化持续推进。电子领域,消费电子受益于新品周期开启和需求改善,但政策红利逐步消化,中国智能手机10月产量同比下滑,存储板块因HBM与Server DRAM需求强劲,价格持续上涨,供给紧张格局延续,半导体产能利用率持续复苏,明年先进产线扩产可期。通信领域,英伟达业绩和展望均超出市场预期,海外巨头大幅加码AI基础设施投入,全球算力持续高景气;光模块以及上游芯片供需缺口仍在,推动1.6T光模块价格上涨。计算机方面,软件开发及计算机设备行业受AI模型迭代和国产替代率提升影响有望延续复苏。传媒领域,政策推动文化产业数字化,AI影视(包括AI漫剧)变现可期,游戏负面影响基本落地,估值性价比较高。

04
多维度评估:盈利、筹码、估值、交易、周期阶段、赛道价值
1、盈利能力和业绩预期


最近一个月分析师对于部分行业的一致盈利预期有所上调,其中能源金属、航空机场、保险、证券、煤炭、小金属、电池、工业金属、饮料乳品等行业盈利预期上调幅度超过2个百分点,其次航运港口、装修装饰、通信设备、银行、计算机设备、食品加工等行业盈利预期有不同程度上调。
随着三季报的披露完毕,部分行业一致盈利预期有所下调,钢铁、软件开发、军工电子、生物制品、装修建材、传媒等。

2、筹码分布
公募基金三季度主要加仓了通信设备、半导体、电池、消费电子、商贸零售、工业金属等;截至三季度,公募基金持仓占比较高的行业主要有半导体、电池、通信设备、白酒、传媒、证券、消费电子等。从最近十年分位数来看,目前半导体、通信设备、工业金属、消费电子、商贸零售、传媒、证券、自动化设备等行业公募基金持仓占比在近十年的80%以上分位。



3、估值:多个行业估值变动幅度有限

过去一个月估值分位数提升幅度较大的行业集中在养殖业、白酒、商贸零售、航运港口等。


4、交易特征
近期市场成交热度有所减弱。此前成长风格板块换手率有所下降,部分顺周期、防御板块换手率提升。当前较多行业等换手率处于近五年来中上水平,其中燃气、军工电子、纺织服饰、通用设备、传媒、光伏设备、电网设备等分位数较高,工业金属、专用设备、乘用车、家用电器、化学原料、钢铁等换手率及分位数处于中等偏上水平。

根据回测可知换手率处于极高或极低水平,行业较难获得超额收益;当换手率处于中间水平时,换手率基本与行业超额收益正相关;并且根据回测,换手率处于自身分位数中等偏上位置更容易获得超额收益。
基于此我们挑选出本期换手率分位数处于中等偏上位置并且处于上行趋势中的行业,主要有军工电子、传媒、化学纤维、装修建材、商贸零售、软件开发等。

近期随着市场风格的变化,多数行业交易集中度下降。当前交易集中度较高的行业主要有通信设备、软件开发、传媒、光伏设备、化学制品等。

根据历史走势可以看出交易集中度基本与行业超额收益正相关,并且根据回测,交易集中度处于自身分位数越高越容易获得超额收益。
基于此我们挑选出本期交易集中度较高并且处于上行趋势中的行业,主要有能源金属、化学原料、电池、农化制品、军工电子、通信服务。

5、周期阶段
在中美贸易谈判、三季报、四中全会召开结束后,市场进入到一段时间的业绩、事件、政策的真空期,市场缺少决定方向的催化剂,因此市场会进入到一段时间的震荡阶段以等待年底的新的变化。后续关注政策的力度与基本面修复的效果,中长期科技创新仍然是增长的主线,短期关注景气改善、供需格局优化以及PPI触底回升的催化。
6、赛道推荐
从短期角度,11月重点关注五大具备边际改善的赛道:AI应用、AI硬件、电力设备、有色金属、创新药。
从中长期角度,我们建议以周期为轴,供需为锚。关注新科技周期下,全社会智能化的进展(大模型的持续迭代、算力基础设施与AI生态的完善、AI商业模式的落地、以及AI对消费电子、机器人等赋能),国产替代周期下相关产业链的自主可控(国产大模型、国产AI应用与算力、国产集成电路产业链),以及“双碳”周期下碳中和全产业链的降本增效(光伏、风电、储能、氢能、核电),电动化智能化大趋势下电动智能汽车渗透率增加。
- END - ]article_adlist-->相 关 报 告 ]article_adlist-->《11月行业配置关注:三季报业绩与“十五五”规划指引》《10月行业配置关注:高景气持续与困境反转的线索》
《9月行业配置关注:美联储降息与PPI止跌的交易线索》
《8月行业配置关注:反内卷与中报业绩改善的线索》
《7月行业配置关注:哪些领域中报业绩有望高增或边际改善》
《6月行业配置关注:产能出清拐点和新消费的崛起》
《5月行业配置关注:关税冲击修复与景气改善线索》
《4月行业配置关注:一季报前瞻与政策催化》
《3月行业配置关注:春季行情的演绎与景气修复的线索》
《2月行业配置关注:业绩预告落地后,政策与产业趋势催化下的行业选择》
《A股盈利有望止跌回升,配置聚焦三条线索——A股2025年盈利与行业配置展望》
《11月行业配置关注:三季报业绩落地、政策持续发力、美国大选交易下的行业选择》
]article_adlist-->

特别提示
本公众号不是招商证券股份有限公司(下称“招商证券”)研究报告的发布平台。本公众号只是转发招商证券已发布研究报告的部分观点,订阅者若使用本公众号所载资料,有可能会因缺乏对完整报告的了解或缺乏相关的解读而对资料中的关键假设、评级、目标价等内容产生理解上的歧义。
本公众号所载信息、意见不构成所述证券或金融工具买卖的出价或征价,评级、目标价、估值、盈利预测等分析判断亦不构成对具体证券或金融工具在具体价位、具体时点、具体市场表现的投资建议。该等信息、意见在任何时候均不构成对任何人的具有针对性、指导具体投资的操作意见,订阅者应当对本公众号中的信息和意见进行评估,根据自身情况自主做出投资决策并自行承担投资风险。
招商证券对本公众号所载资料的准确性、可靠性、时效性及完整性不作任何明示或暗示的保证。对依据或者使用本公众号所载资料所造成的任何后果,招商证券均不承担任何形式的责任。
本公众号所载内容仅供招商证券股份客户中的专业投资者参考,其他的任何读者在订阅本公众号前,请自行评估接收相关内容的适当性,招商证券不会因订阅本公众号的行为或者收到、阅读本公众号所载资料而视相关人员为专业投资者客户。
]article_adlist-->一般声明本公众号仅是转发招商证券已发布报告的部分观点,所载盈利预测、目标价格、评级、估值等观点的给予是基于一系列的假设和前提条件,订阅者只有在了解相关报告中的全部信息基础上,才可能对相关观点形成比较全面的认识。如欲了解完整观点,应参见招商证券网站(http://www.cmschina.com/yf.html)所载完整报告。
本公众号所载资料较之招商证券正式发布的报告存在延时转发的情况,并有可能因报告发布日之后的情势或其他因素的变更而不再准确或失效。本资料所载意见、评估及预测仅为报告出具日的观点和判断。该等意见、评估及预测无需通知即可随时更改。
本公众号所载资料涉及的证券或金融工具的价格走势可能受各种因素影响,过往的表现不应作为日后表现的预示和担保。在不同时期,招商证券可能会发出与本资料所载意见、评估及预测不一致的研究报告。招商证券的销售人员、交易人员以及其他专业人士可能会依据不同的假设和标准,采用不同的分析方法而口头或书面发表与本资料意见不一致的市场评论或交易观点。
本公众号及其推送内容的版权归招商证券所有,招商证券对本公众号及其推送内容保留一切法律权利。未经招商证券事先书面许可,任何机构或个人不得以任何形式翻版、复制、刊登、转载和引用,否则由此造成的一切不良后果及法律责任由私自翻版、复制、刊登、转载和引用者承担。
]article_adlist-->
海量资讯、精准解读,尽在新浪财经APP
凯丰优配提示:文章来自网络,不代表本站观点。